现代企业网

 找回密码
 立即注册
现代企业网 资讯 企业天下 查看内容

回笼现金抵御严寒,恒大、融创、世茂、中南等房企卖资产自救 ...

2022-02-14| 发布者: admin| 查看: 8587| 评论: 0|来自: 市场资讯

摘要: 地产卖相  文/乐居财经 林振兴 吕秀伦  在一张长长的会议桌尽头,许家印正襟危坐。他的背后,挂着一幅风景画,两侧的高管们,戴着口罩认真地听与记录。  这是大年初六,许家印召开了2022年新年开工动员会。从 ...

      地产卖相 

  文/乐居财经 林振兴 吕秀伦

  在一张长长的会议桌尽头,许家印正襟危坐。他的背后,挂着一幅风景画,两侧的高管们,戴着口罩认真地听与记录。

  这是大年初六,许家印召开了2022年新年开工动员会。从画面上看,他的确瘦削了不少,但精气神依然十足。

  在会上,他对高管喊话,绝不允许贱卖公司资产,“要注意防范资产处置过程中的漏洞问题,不能依靠贱卖资产去还债务,否则资产贱卖完了也很难还清债务。”这也是他首次向外界透露恒大处置资产的态度。

  这种“狠话”,外界并不意外。

  去年,在悬崖边挣扎的许家印,兜兜转转谈了数轮出售恒大物业股权事宜,但最终也狠不下心以200亿港元贱卖予合生创展。

  犹豫,再犹豫;是卖,还是反悔;在这场关乎生死存亡的战役中,各家房企态度不一。

  有像许家印一样,不愿意折价卖资产;有惜售的,依然不愿意放弃幻想,捂住优质资产迟迟不肯放售;有坚决的,拿出自身优质项目回笼资金偿债;也有未雨绸缪的,面对资金压力,主动出售资产,构建资金“防火墙“。

  在冯仑看来,从开发时代过来的老板在短期上不愿意放弃利益,陷入资产幻觉,总觉得资产评估还有多少、抵给银行还剩多少,一笔账算下来或许还有赚,就耽误了最佳的资产处置时间。

  加上,目前市场环境复杂多变,暴雷企业增多,市面上待售的资产多,不免被挑肥拣瘦,想要找到合适的接盘方更加不容易了。如果暴雷后房企老板拖拖拉拉甚至躺平,待售资产很可能迅速贬值。

  但出清自救,仍不失为一条最为明智的路径。

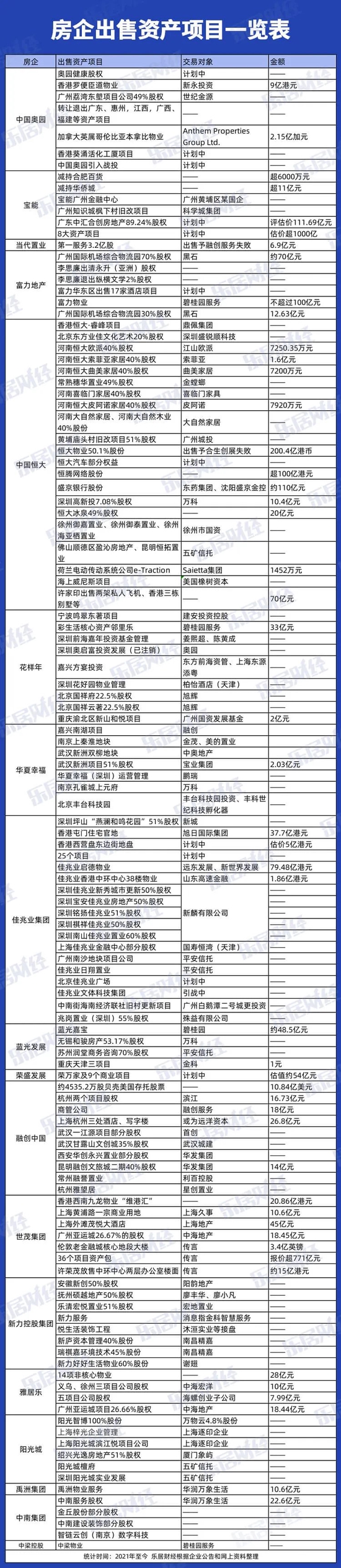
  2022年开年,多家房企加入到出售旗下资产来补充现金流的大军中。短短两个月时间,包括恒大、融创、世茂、中南、禹洲、奥园、雅居乐、花样年等房企,均已成功将部分资产转让出去。

  将时间线拉长,据乐居财经不完全统计,去年下半年至今,房企处置事件超120起,已售待售资产已超3200亿元量级。选择出售的资产类型除了地产项目之外,主要涉及的包括文旅、酒店等难盘活、周期长的资产项目,以及一些烧钱的多元化业务。

  一位30强房企老板在卖掉多处资产后,长舒一口气,感叹公司终于度过了最至暗时期。

  “不愿贱卖”

  许家印“绝不贱卖”的言论一出,让很多人想起海航深陷危机时,创始人陈峰也是这么说的,“资产处置需要过程,优质资产也不能因为急于出手而卖白菜价。”

  在处置资产方面,很多地产老板内心也是跟许家印和陈峰一样纠结。一方面,卖完资产哪怕公司救活了,也是半死不活,所以不敢轻举妄动;另一方面,他们仍心存侥幸心理,认为政策底和市场底马上就会来临。

  但在冯仑看来,这些资产幻觉和不认错心理导致民营存量资产进入市场后,反而最终命运很惨烈,被银行作为不良资产拿走,以两三折的价格进入拍卖市场。打个比方,“一个资产项目评估是100亿,银行拿走的时候是30亿,最后拍卖可能只有20亿,但将资产放在账上,会觉得自己有100亿。”

  同时,多家暴雷房企血淋淋的经验也告诉众人,过往逻辑已经彻底变了,政府、机构、平台和银行施救时,会遵循救业主不救项目、救项目不救公司、救公司不救老板的原则。

  自恒大爆雷至今,64岁的许家印焦头烂额,暴瘦了16斤。他出售两架私人飞机,卖掉香港三栋别墅,摆卖广州深圳超级豪宅,透过变卖个人资产或质押股权等方式筹集资金,向恒大注入超70亿元现金。甚至有传闻称,其子许腾鹤也出售了洛杉矶一栋豪宅。

  除了许家印变卖个人资产为公司续命,恒大自身也在加速处置资产,包括嘉凯城(2.700-0.19-6.57%)、盛京银行、恒腾网络、恒大物业、恒大冰泉等股权都被摆上了货架。

  据恒大2021年半年报披露,报告期内出售5个地产项目股权及非核心资产,总代价约92.7亿元;向供货商及承包商出售物业单位以抵扣部分欠款,总金额约251.7亿元。只不过,这些资产的出售对于恒大1.96万亿元的负债来说,可谓杯水车薪。

  表面上,恒大虽然处置资产颇多,但所出售旗下公司多为恒大较边缘产业,较少涉及恒大核心的地产、物业、汽车三大产业。有网友评论,如果许老板从恒大危机爆发之初,就开始处置核心资产,或许不至于沦落到如此下场。

  加上,恒大项目本身存在不少的问题,包括有的项目仍在抵押状态,债权很难厘清。有评论分析,卖方惜售+价格高于市场预期+债权关系复杂,导致恒大资产出售进度颇为缓慢。以恒大物业为例,已知的就曾与万科、碧桂园、合生创展等接洽,但之后都未有下文。

  拖延之下,去年底广东省政府对许家印进行约谈,并同意向恒大地产集团有限公司派出工作组。随着工作组进驻,目前恒大的资产处置已经非许老板能够掌控,其资产转让则更多是被动接受的产物。

  最近1个多月以来,恒大在全国范围内的项目频繁易手。1月10日,恒大退出徐州御嘉置业、徐州御泰置业、徐州海亚栖置业,由徐州市国资接盘;17日,恒大旗下佛山市顺德区盈沁房地产、昆明恒拓置业,由债权方五矿信托(央企中国五矿旗下公司)接盘。

  对于恒大而言,在目前大量项目难以推进的情况下,将一部分项目转让给国资,有利于减轻自身负担,实现“保交房”的核心任务。

  不愿意贱卖资产的并不只有许家印,一家华南暴雷房企的老板,手中握有大量大湾区优质资产,但其也不舍得卖,认为这些都是“福地”。

  但眼下现实却是,即便这位老板能够痛下决心,断臂求生,也许已经错过了最佳时机。由于多家地产公司陷入流动性短缺,目前市场上待价而沽的大宗资产非常多,且民企都自身难保,很难并购别人。即便像万科这样手握近2000亿现金,都很少出手,更别说其他房企。

  在地产圈,老板卖资产犹豫一阵之后,随着形势继续恶化,打骨折甚至1元也得转让。去年底,蓝光将重庆未来城104亩项目、重庆芙蓉公馆项目、天津津南小站665亩项目转让予金科方,交易作价仅为1元。

  1元的交易对价,跟白送没什么区别,上交所也第一时间发出问询函。

对此,蓝光发展(1.980-0.10-4.81%)回复:由于本次交易是在保交付、降负债的背景下进行的,通过承债式收购在出售资产的同时能够降低公司负债约91.91亿元(包含经营性负债)......本次交易以评估值为基础,交易价格公平合理,不存在损害上市公司利益的情况。

  事实上,相较于其他暴雷房企,蓝光自出现债务危机以来,对于资产处置也相对保守

  去年4月,杨武正接班后,其在投资人会上表示,“绝不会甩卖公司。蓝光也没有考虑出让控股权”。转眼至今年,蓝光在2月召开债券持有人会议也强调,“短期内不会进行主动资产出售,目前公司所有的工作重心都会围绕债务风险化解工作开展。”

  甚至还有地产老板想金盆洗手将资产统统出售,都脱手不掉。去年,潘石屹下定决心以236.58亿港元将SOHO中国卖给黑石,但不仅遭到监管部门调查,黑石最终也决定停止要约收购事宜。

  这些犹豫不决的老板,都应该学学王健林当年的杀伐果断。2017年,万达开启了一场资产大甩卖,虽然也有传闻说老王被压价气得当场“摔杯子”“拍桌子”,但他还是在短时间内处置掉13个重点文旅项目、77间酒店资产等一系列重资产。

  塞翁失马,焉知非福。这次资产甩卖让万达的资金迅速回收,在短短4年时间里,万达便还清了千亿债务。如今,无债一身轻的王健林,正在紧锣密鼓地谋划珠海商管上市;再回头看,眼下这些不舍卖资产的地产老板却如惊弓之鸟、寝食难安。

  当然也有人说,王健林之所以能东山再起是因为赶上了一个“好时代”。那几年,如若有房企暴雷,会有不少白衣骑士争相入股,成为三股东、二股东;可是,随着房企陆续暴雷,连险资开始不断减持,现在的收并购只存在在项目层面上。

  弃“车”保帅

  花样年潘军在万字言书中提及,“因为集团现在回血的机能没有了,融资的机能也没有,只能靠变卖点资产。”

  的确,对于暴雷房企而言,再融资“借新还旧”被堵死后,逆势翻盘概率大小,取决于老板肯不肯出售资产的态度,以及出售资产的规模与时机。

  去年9月底,花样年先剥离的是彩生活旗下核心资产予碧桂园服务,交易代价33亿元;10月,花样年退出与奥园合资的城市更新公司;11月,花样年退出北京密云的国祥府、国祥云著两个项目;

  年前,花样年又将重庆渝北区新山和悦项目转让予越秀金控(8.680-0.11-1.25%),总代价2亿元。此外,它还出售了成都、南京、深圳、宁波等城市的持有资产。

  在甩卖资产方面,除了花样年,佳兆业、奥园、宝能等暴雷房企也毫不含糊,通过快速处置资产来缓解资金压力。地产老板把公司资产都拿出来变卖,除了做主观上的努力,给市场表达信心和诚意外,客观上还有来自社会、政府的保交楼、保兑付压力。

  去年11月3日,佳兆业关联理财机构锦恒财富出现3亿理财产品逾期,撕开了这家房企资金的脆弱一面。次日,因为身体原因住院的郭英成也选择“站出来”,与现场投资人音频连线,“佳兆业是负责任的企业,给一些时间和空间,佳兆业有能力和办法偿还本息。”

  当天下午,佳兆业拟定一份详实的资产处置清单,包含深圳18个项目,面积达144.72万平方米,总价值约818亿元

  紧接着11月16日,佳兆业最新的资产处置清单中,项目数量由18个增加为25个。9天后,佳兆业出售香港启德项目,回笼资金约18.32亿港元。此外,包括北京佳兆业广场,物业管理公司佳兆业美好67.2%的股权被放上货架;春节前,佳兆业还为旗下文体业务紧锣密鼓寻找战投方。

  与佳兆业命运相似的另一家华南房企奥园,也难逃理财产品暴雷的魔咒。在理财兑付逾期的第二天,奥园紧急召开会议,郭梓文站出来表示,不躺平,不逃避,“奥园要成为行业困境中成功突围的典型优等生。”

  奥园不躺平的手段之一,就是积极处置资产。去年11月初,奥园健康正与若干独立第三方就可能出售提供物业管理及其他相关服务的若干附属公司的权益进行初步讨论(截至发稿前,该出售事项并未有最终结果)。

  紧接着11月中旬,奥园以9亿港元出售香港燕贻大厦部分物业;11月15日,奥园广州荔湾东塱项目公司从100%持股比例降至51%,引入世纪金源。

  虽然有评估机构表示,“奥园处置境外资产是为了加速回血,大概率是做赔本买卖”,但进入2022年,奥园出售资产的脚步仍未停止。1月26日,它以10.78亿元向独立第三方出售位于加拿大的多处资产。

  据知情人书透露,截至目前,奥园已成功出售多个境内外项目,涉及广东阳江、惠州,江西九江、广西浦北、福建漳州等地,境外则涉及澳大利亚、加拿大等地,总体回笼金额达30亿元

  从上述奥园处置资产的轨迹可以发现,在资产亟待转化之时,轻资产的物业以及境外资产,是最具变现价值的优质资产。

  而针对境内资产尤其是旧改项目,奥园则希望保住基本盘,并非直接出售。其对城市更新项目的处理也大多用来质押以换取过桥贷款。截至2021年半年度,奥园拥有逾70个城市更新项目,预计额外提供可售资源约7543亿元。

  另一边,宝能系和姚振华面临来自监管部门和内部员工的压力,也从未躺平与逃避。宝能表示将出售包括深圳宝能中心、旧改项目、前海优质项目、物流园资产包项目等8大资产项目。这8大资产项目评估价值超1000亿元,预计3-4个内能回款约200亿元,且个别项目已达成交易。

  但资产处置需要时间,抛售股权或许是最高效的现金回流方式。去年9月以来,在部分信托计划与理财产品发生逾期后,宝能系不止一次通过城抛售华侨城A(7.300-0.37-4.82%)合肥百货(4.5700.000.00%)套现,回血超11亿元。

  未雨绸缪

  不止是暴雷房企,对于尚属安全区的房企而言,卖资产也不再是一件难以启齿的事情,而是被视为积极偿债、履行信用的表现,这其中便包括融创、世茂等房企在内。

  在地产风和日丽之时,素有地产“不死鸟”之称的孙宏斌,带领融创一路买买买,在地产圈屡屡创造收并购神话,包括150亿入股乐视,438.44亿元收购万达13个文旅项目,153亿收购云南城投资产包,百亿收购彰泰等等。

  然而,眼下地产风云骤变,白衣骑士也得面对现实,融创不仅买买买的步伐戛然而止,还加速处置资产,为过冬添置“棉袄”。

  去年下半年以来,融创两度出售贝壳股份,套现约68.9亿元;退出杭州两项目股权,回笼资金16.73亿元;将商管公司18亿元出售予服务集团;再以26.8亿元再出售上海虹桥商务区写字楼、杭州核心地段酒店及写字楼三项目。

  进入2022年,孙宏斌卖资产、回笼现金步伐愈加紧密。春节前,融创至少已将5个项目出售予国资,进展神速。

  近2个月以来,融创先是将昆明融创文旅城二期40%股权转让予华发,转让价为14亿元;紧接着,它还将武汉一江源项目、武汉甘露山文创城部分股权,分别转让给首创和武汉城建。在华东,融创退出杭州雅望居项目,以及将常州融誉置业转予厦门国企建发及江苏城开地产集团。

  从融创这几次成功将项目股权转让予合作方,不难发现,对民企来说,如果项目是与国企合作开发的,都有不小的概率能够实现出售。

业内人士看来,“毕竟收购方对于合作项目具体情况最为熟悉;如果合作项目股权被低价出售,还不如自己出手拿下会更好。”对于出售方而言,收购方不仅承担债务,甚至还愿意承接原项目上的团队,不失为一件幸事。

  虽然国资已经开始下场营救民企,但其承债式收购也有自己的红线准则,同时要避免国有资产流失减值的风险。

  套用一位地产老板的话,“国资收并购的过程并不是盲目的,它同样是一种市场行为,不会做亏本的买卖。”更多房企收并购会根据自身业务布局、项目风险情况以及折价力度,谨慎出手。

  在收并购这条路上,不仅融创,很多房企的身份从买方变成了卖方,这其中就包括了曾接盘福晟、上演“世纪大并购”戏码的世茂。

  在这场全行业流动性困局中,世茂是一家稍显意外的企业,它所属绿档阵营,但自去年受“世茂与陆家嘴(11.050-0.11-0.99%)信托谈延期”传言至今,便一直饱受不实传闻困扰。去年11月,世茂在投资人电话会议上表示,其在上海、北京的办公楼和酒店以及香港200多亿元货值可供出售。

  管理层透露,“如果能卖的话应该能回2000多亿,这个是对债务最好的保障,目前主要打算卖存货。还在谈价格,付款条件好的85-90%折会考虑”。

  自此话出口以来,世茂共公告4个项目成交,合计回笼现金约95亿元分别是,以20.86亿港元出售香港维港汇项目22.5%股权;以10.6亿元出售上海黄浦路一宗商业用地予沪国资;以45亿元出售上海外滩茂悦酒店予上海地产;以18.445亿出售广州亚运城26.67%股权予中海地产。

  另据媒体报道,世茂还在货架上摆出了30余个资产项目,总资产近800亿元。剔除通过抵押等已经用掉的融资额度,最多可回款236亿元。

  出售项目中,不乏公司核心资产。例如,耗时数年的深坑酒店,上海康莱德和世茂广场打包标价135亿元,另一宗地标世茂深港国际中心标价151亿元,此外,还包括数个酒店及住宅项目。

  除了待售资产包清单外,媒体报道世茂大股东许荣茂已出售香港寿臣山道西15号项目40%股权,并正在洽谈交易香港延平道9号项目(部分股权)。此外,世茂集团计划出售伦敦金融城的Christ Church Court大楼,放售价3.4亿英镑(约29.3亿元人民币)

  业内人士评价,世茂资产质量还是非常优质的,这几笔干净利落的出售,对于世茂信心的提振很有帮助,能够大幅拉升资本市场、员工、供应商、购房者的信心。而接近世茂的相关人士则表示,公司在2022年也会加大资产处置力度。

  世茂的举措,也给民营房企上了重要一课:在不确定性环境下,“等、拖、靠、躺”是最大阻碍,开发商只有及时采取行动,储备资金,增加安全性,才能应对变幻莫测的市场环境。

  虽然目前政策等方面在不断吹暖风,但市场大环境基本面的改变没有那么快,尽早“抛售”资产可减少后续贬值风险。与融创、世茂类似,不少民营房企也都拿出优质资产寻找合适的买家。

  据乐居财经不完全统计,近期还有雅居乐、碧桂园、招商积余(17.460-0.92-5.01%)、富力、龙光、中南、禹洲、祥生、荣盛、万科海外等多家房企将旗下资产“摆上货架”。

  企业出售资产,除回笼现金抵御严寒外,也面临着2022年上半年偿债高峰期所带来的压力。

  据克而瑞数据显示,100家典型房企2022年的境外债权融资到期主要集中在上半年,其中1月份的到期规模高达627亿元,为近两年中的最高;此外3月、4月、6月、7月均为境外债权融资的偿债小高峰。

  所以年中之前,开发商出售资产以及项目股权的“队列”还在不断加长。地产老板们切忌不要太在意得失,眼光看长远,只有“活下去”才有机会逆风翻盘。



路过

雷人

握手

鲜花

鸡蛋

最新评论

京ICP备17002330号-1  经营许可证编号:京B2-20180053
北京慧谷天和国际网络信息技术有限公司 010-88153386
版权所有,未经书面授权禁止使用
       
返回顶部